在当今社会,少儿健康保障已成为万千家庭关注的焦点。
随着经济发展、医疗技术进步,少儿重疾险市场正经历着深刻变革,新趋势不断涌现。
在这样的行业背景下,青云卫五号少儿重疾险以其独特的产品设计和创新理念,吸引了众多家长的目光。
究竟青云卫五号少儿重疾险有哪些创新设计?少儿重疾险的发展趋势是什么?
奶爸来为大家解读:
一、青云卫五号少儿重疾险有哪些创新设计?

1、核心疾病保障全面升级
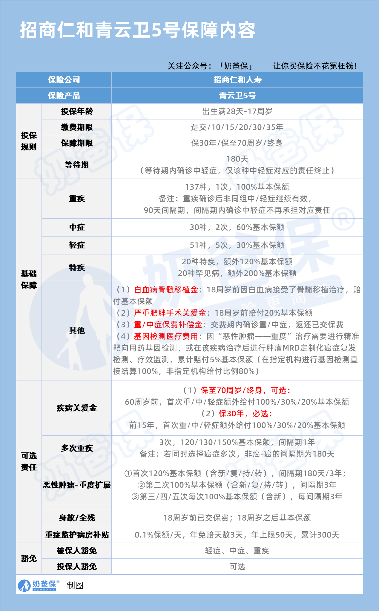
青云卫五号涵盖137种重疾、30种中症和51种轻症,重疾赔付100%基本保额,
中症赔付60%,轻症赔付30%,中轻症分别可赔付2次和5次。
更值得一提的是,即便重疾已赔付,非同组的中症、轻症在间隔期后,仍可继续获得赔付,保障的持续性远超同类产品。
在少儿特定疾病与罕见病保障上,产品表现尤为亮眼,20种少儿特定疾病额外赔付120%基本保额,20种少儿罕见病额外赔付200%基本保额,为孩子高发与罕见疾病风险提供了高额保障。
2、特色保障贴合时代需求
青云卫五号少儿重疾险特别设置白血病骨髓移植保险金,若孩子在18周岁前因白血病接受骨髓移植手术,可额外赔付100%基本保额;
针对日益凸显的儿童肥胖问题,推出严重肥胖手术关爱保险金,18岁前确诊严重肥胖特定合并症并接受手术,赔付20%基本保额。
此外,基因检测医疗费用保险金,可报销孩子恶性肿瘤靶向用药基因检测费用,指定机构100%报销、非指定机构80%报销,紧跟精准医疗时代步伐。
3、灵活可选责任强化保障
青云卫五号提供丰富的可选责任,如疾病关爱金,60周岁前初次确诊重疾、中症、轻症,可分别额外赔付100%、30%、20%基本保额;
“恶性肿瘤-重度”关爱保险金,对癌症新发、复发、转移等情况提供多次赔付;
还有身故或全残保险金、重症监护病房补贴保险金等,家长可根据家庭实际需求灵活搭配,定制专属保障方案。
二、少儿重疾险的发展趋势是什么?
随着基因检测、靶向治疗等精准医疗技术在少儿重疾治疗中广泛应用,其高昂费用成为家庭负担。
行业内,越来越多产品开始关注精准医疗保障。
青云卫五号的基因检测医疗费用保险金责任,恰好顺应这一趋势,让患儿家庭无需为检测费用发愁,能够积极采用先进医疗技术,提升治疗效果,在精准医疗保障赛道上领先一步。
赔付次数方面,多次赔付设计,匹配风险长期化趋势也越发明显。
考虑到孩子一生面临多次重疾风险的可能性,少儿重疾险行业多次赔付产品逐渐成为主流。
青云卫五号附加可选责任以后,重疾不分组最多可赔付4次且赔付比例递增,打破传统分组限制,极大提高多次获赔概率,为孩子提供终身健康守护,完美契合行业对长期风险保障的需求趋势。
特色疾病方面,少儿重疾险的发展也有了新的变化。
当下,少儿健康面临肥胖等新风险,同时传统高发疾病和罕见病依然是家庭担忧重点。
青云卫五号不仅对少儿特定疾病和罕见病提供高额赔付,还关注到儿童肥胖引发的健康问题,设置严重肥胖手术关爱保险金,全方位覆盖少儿健康风险新变化,体现产品设计的前瞻性。
服务方面,体验成为了行业竞争新方向。
在保障内容不断完善的同时,行业愈发重视服务与用户体验。
青云卫五号背后的招商仁和人寿,凭借央企背景,提供高效理赔服务和实用增值服务,从投保、理赔到健康管理全流程优化用户体验,在行业服务竞争中展现强大竞争力。
三、奶爸总结
青云卫五号少儿重疾险无论是保障内容的创新设计,还是与行业趋势的高度契合,都展现出其在市场中的卓越实力。
对于追求全面、优质少儿健康保障的家长来说,这款产品无疑是值得信赖的优选方案。
奶爸也给大家推荐几款优质的重疾险产品:
1、君龙人寿超级玛丽15号
第一,结节保障超全面
自带保障在原有肺结节基础上,拓展到乳腺/甲状腺结节,范围更广了。
可以说是目前市场上,少有的三大高发结节都有保障的产品。
第二,癌症保障丰富
超玛15号的癌症保障,从早期到晚期,都安排得妥妥的。
本身自带癌症拓展金,
首次确诊原位癌/轻度癌症后,确诊恶性肿瘤—重度,额外赔50%。
如果觉得不够,还可以附加以下保障:
癌症津贴或癌症多次赔(二选一):间隔一定周期后,可以赔一笔钱用于癌症持续治疗,癌症津贴有次数限制,多次赔则不限次数。
癌症重度特药治疗金:确诊癌症后需要吃高价特药,做过相关手术可以赔50%保额。

第三,重疾多次赔灵活选
重疾多次赔可以按需选择:
65周岁版,要求是65岁前确诊,额外赔2次,每次赔120%保额;
另一版则是不限年龄,额外赔2次,每次赔120%保额。

同种不同种都赔,且同种间隔周期短,只要2年
像心脏病术后复发了也能保,不用怕赔过一次就没保障了。
【适合人群】
看中结节、癌症保障,预算不多的朋友。
2、复星联合达尔文12号
第一,自带意外重疾额外赔和住院津贴。
前者因为意外导致首次重疾,可多赔35%基本保额。
等于一张保单覆盖重疾+意外,且是保至终身的双重保障!
后者在60周岁前未发生重疾,60岁后确诊,每天给付0.1%基本保额作为住院津贴。
人一辈子不一定会得重疾,但60岁后难免因小病小痛住院,
达尔文12号这个保障,可以让不确定的赔付变得更确定。
不过,这里需要注意的是,如果后续重疾/身故/全残,
会扣掉累计已给付的住院津贴金额后,再赔付。
第二,可选责任丰富
达尔文12号多重附加保障:
重疾多次赔:分65周岁版和终身版(二选一),满足多种人群需要;
重疾保费补偿:缴费期内发生重疾返还保费,实现“重疾免单”;
疾病关爱金/顶梁柱关爱保险金:家庭责任最重阶段赔更多;
癌症津贴:癌症间隔一定周期就能获得一笔理赔金。
第三,理赔门槛更低
5种特定重疾(如严重心肌炎)、原位癌、癌症津贴赔付,都比同类产品更宽松。
【适合人群】
看重理赔门槛、重疾返还保费的朋友
3、复星联合医联有盟
第一,轻中症保障灵活
必选保障是重疾,像轻中症保障、身故保障,可以加钱获得。
如果预算有限,也可以只买个重疾,先把大病保障做好;
如果预算多一点,建议大家还是要附加轻中症保障。
第二,自带一般医疗金
医联有盟自带医疗金,非常实用:
保单前5年,每年提供报销额度=0.5%*保额,100%报销,
未用完可累计,终身有效,身故/全残一次性赔剩余额度!

像买药、体检、看牙等日常开支,都能用上。
可以说是实打实把钱返还给客户使用!
第三,健康告知非常宽松
健康告知只有4条:
比如过去1年内的检查异常、是否有被医生建议住院或手术;
过去2年内的手术情况以及过去5年内的疾病情况。
针对非常高发的甲状腺/乳腺/肺结节,没有问询是否有进行手术,也没有问询是否多发,
只要结节等级在3级以内,结节直径符合要求,就有机会标体承保!
就连癌症,如果5年前已经治愈,没有复发和转移,
同时不涉及其他健康告知,也有机会投保!
【适合人群】
有健康异常的、注重就医资源和健康管理,看中产品实用性的朋友。
4、瑞华健康华佗1号康泰版
第一,基础保障扎实
轻中重疾保障都涵盖了,且轻症+中症赔付次数共7次,
目前市场上赔付次数算比较高的。
且重疾赔完,轻中症不分组还能继续赔,
不分组的好处就在于,赔付规则更宽松。
第二,性价比高
同样50万保额,保终身,基础保障,分30年交,
30岁人群投保华佗1号康泰版,比超级玛丽和达尔文便宜100元/年!
30年下来立省3000块!
第三,可选保障丰富
如果预算比较多,还可以附加:
重疾多次赔、疾病关爱金、癌症津贴、重疾保费补偿金和身故保障。
都是目前市场上热门可选保障内容,实用性强。
【适合人群】
追求高性价比、看中基础保障全面的朋友。
微信扫一扫
微信扫一扫
关注微信
客服热线
奶爸保

