众安重疾超能保保障怎么样?值得买吗?
众安重疾超能保是众安保险联合蚂蚁保共同推出的一年前重疾险产品。
很多朋友对这款产品比较感兴趣。
究竟众安重疾超能保保障怎么样?值得买吗?奶爸来为大家解读:
众安重疾超能保保障怎么样?
众安重疾超能保值得买吗?
奶爸总结
一、众安重疾超能保保障怎么样?

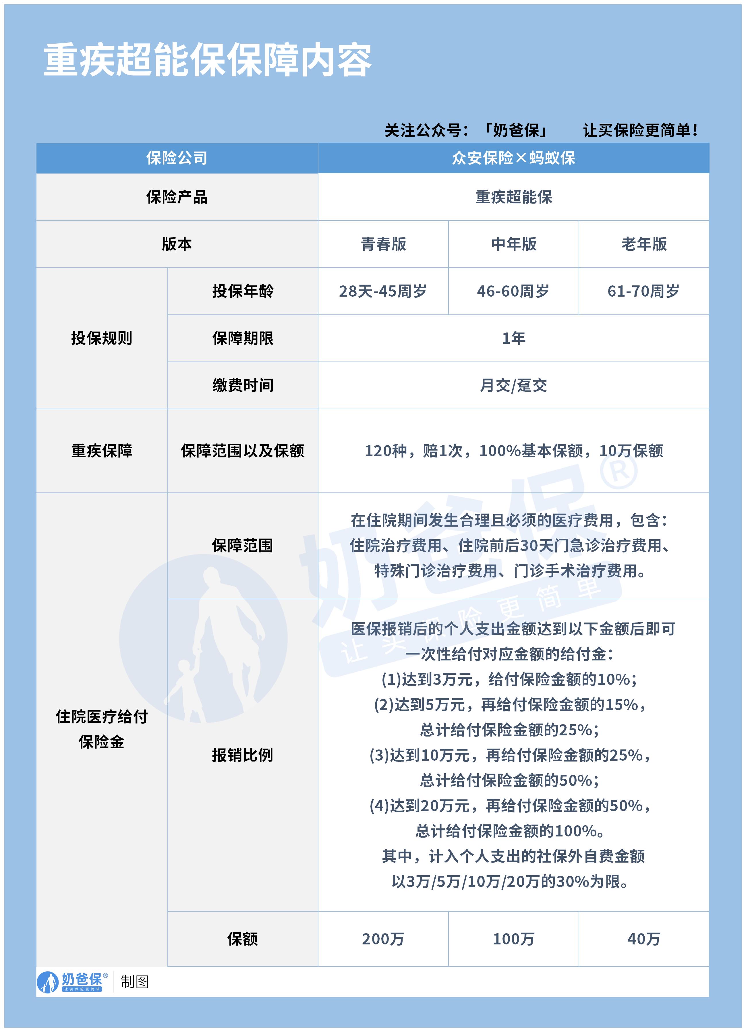
众安重疾超能保为青春版、中年版、老年版,以下为具体解读:
1、投保规则
保障期限:均为1年
缴费方式:支持月交或趸交(一次性交清)。
青春版适用于28天-45周岁人群;中年版适用于46-60周岁人群;老年版适用于61-70周岁人群。
2、保障内容
重疾保障:三个版本均保障120种重疾,赔1次,赔付100%基本保额。
三个版本的保额均为10万元。
住院医疗给付保险金:
保障范围:涵盖住院期间合理且必需的医疗费用,包括住院治疗费用、住院前后30天门急诊治疗费用、特殊门诊治疗费用、门诊手术治疗费用。
报销比例与给付条件:经医保报销后,个人支出金额达到不同标准,可一次性给付对应金额的给付金。
达到3万元,给付保险金额的10%;
达到5万元,给付给付25%;
达到10万元,累计给付50%;
达到20万元,累计给付100%。
计入个人支出的社保外自费金额以3万/5万/10万/20万的30%为限。
保额:青春版200万,中年版100万,老年版40万。
二、众安重疾超能保值得买吗?
众安重疾超能保的核心优势在于精准覆盖全年龄段需求。
产品按年龄划分版本,青春版(28 天–45 周岁)、中年版(46–60 周岁)、老年版(61–70 周岁),实现从婴幼儿到老年群体的全覆盖。
这种设计打破了传统重疾险对高龄人群的投保限制,让老年群体也能获得重疾保障,满足不同人生阶段的风险防范需求。
保障方面,提供重疾保障和医疗双重保障,保障期限均为 1 年,缴费支持月交或趸交,非常灵活便捷。
该产品非常适合以下寻求短期保障、预算有限的人群。
如刚步入社会的年轻人,可通过青春版获得阶段性保障;
老年群体因年龄限制难购长期险,老年版可提供短期风险防护。
对于已配置长期重疾险的消费者,可通过该产品补充短期保额,或强化住院医疗费用报销保障,完善自身保障体系。
众安重疾超能保以年龄分层、双重保障、灵活投保为特色,在覆盖人群、保障实用性上表现突出,为不同年龄、需求的人群提供了短期重疾与医疗费用保障方案。
但保障期限仅1年,存在续保不稳定的问题,且重疾赔付保额相对一些产品不算高,建议结合自身需求和经济状况谨慎选择。
三、奶爸总结
众安重疾超能保通过分龄设计、双重保障,为部分人群提供了短期风险防护方案。
若您追求灵活投保、短期重疾与医疗费用保障,它有适配性;
若需长期稳定保障,需谨慎考量。
总体而言,是否值得买,取决于个人保障需求与产品特性的匹配度。
奶爸也给大家推荐几款优质的重疾险产品:
1、君龙人寿超级玛丽15号
第一,结节保障超全面
自带保障在原有肺结节基础上,拓展到乳腺/甲状腺结节,范围更广了。
可以说是目前市场上,少有的三大高发结节都有保障的产品。
第二,癌症保障丰富
超玛15号的癌症保障,从早期到晚期,都安排得妥妥的。
本身自带癌症拓展金,
首次确诊原位癌/轻度癌症后,确诊恶性肿瘤—重度,额外赔50%。
如果觉得不够,还可以附加以下保障:
癌症津贴或癌症多次赔(二选一):间隔一定周期后,可以赔一笔钱用于癌症持续治疗,癌症津贴有次数限制,多次赔则不限次数。
癌症重度特药治疗金:确诊癌症后需要吃高价特药,做过相关手术可以赔50%保额。

第三,重疾多次赔灵活选
重疾多次赔可以按需选择:
65周岁版,要求是65岁前确诊,额外赔2次,每次赔120%保额;
另一版则是不限年龄,额外赔2次,每次赔120%保额。

同种不同种都赔,且同种间隔周期短,只要2年
像心脏病术后复发了也能保,不用怕赔过一次就没保障了。
【适合人群】
看中结节、癌症保障,预算不多的朋友。
2、复星联合达尔文12号
第一,自带意外重疾额外赔和住院津贴。
前者因为意外导致首次重疾,可多赔35%基本保额。
等于一张保单覆盖重疾+意外,且是保至终身的双重保障!
后者在60周岁前未发生重疾,60岁后确诊,每天给付0.1%基本保额作为住院津贴。
人一辈子不一定会得重疾,但60岁后难免因小病小痛住院,
达尔文12号这个保障,可以让不确定的赔付变得更确定。
不过,这里需要注意的是,如果后续重疾/身故/全残,
会扣掉累计已给付的住院津贴金额后,再赔付。
第二,可选责任丰富
达尔文12号多重附加保障:
重疾多次赔:分65周岁版和终身版(二选一),满足多种人群需要;
重疾保费补偿:缴费期内发生重疾返还保费,实现“重疾免单”;
疾病关爱金/顶梁柱关爱保险金:家庭责任最重阶段赔更多;
癌症津贴:癌症间隔一定周期就能获得一笔理赔金。
第三,理赔门槛更低
5种特定重疾(如严重心肌炎)、原位癌、癌症津贴赔付,都比同类产品更宽松。
【适合人群】
看重理赔门槛、重疾返还保费的朋友
3、复星联合医联有盟
第一,轻中症保障灵活
必选保障是重疾,像轻中症保障、身故保障,可以加钱获得。
如果预算有限,也可以只买个重疾,先把大病保障做好;
如果预算多一点,建议大家还是要附加轻中症保障。
第二,自带一般医疗金
医联有盟自带医疗金,非常实用:
保单前5年,每年提供报销额度=0.5%*保额,100%报销,
未用完可累计,终身有效,身故/全残一次性赔剩余额度!

像买药、体检、看牙等日常开支,都能用上。
可以说是实打实把钱返还给客户使用!
第三,健康告知非常宽松
健康告知只有4条:
比如过去1年内的检查异常、是否有被医生建议住院或手术;
过去2年内的手术情况以及过去5年内的疾病情况。
针对非常高发的甲状腺/乳腺/肺结节,没有问询是否有进行手术,也没有问询是否多发,
只要结节等级在3级以内,结节直径符合要求,就有机会标体承保!
就连癌症,如果5年前已经治愈,没有复发和转移,
同时不涉及其他健康告知,也有机会投保!
【适合人群】
有健康异常的、注重就医资源和健康管理,看中产品实用性的朋友。
4、瑞华健康华佗1号康泰版
第一,基础保障扎实
轻中重疾保障都涵盖了,且轻症+中症赔付次数共7次,
目前市场上赔付次数算比较高的。
且重疾赔完,轻中症不分组还能继续赔,
不分组的好处就在于,赔付规则更宽松。
第二,性价比高
同样50万保额,保终身,基础保障,分30年交,
30岁人群投保华佗1号康泰版,比超级玛丽和达尔文便宜100元/年!
30年下来立省3000块!
第三,可选保障丰富
如果预算比较多,还可以附加:
重疾多次赔、疾病关爱金、癌症津贴、重疾保费补偿金和身故保障。
都是目前市场上热门可选保障内容,实用性强。
【适合人群】
追求高性价比、看中基础保障全面的朋友。
微信扫一扫
微信扫一扫
关注微信
客服热线
奶爸保

