这位朋友你好,关于达尔文保贝计划12号投保入口在哪的问题,奶爸在这里整理了相关内容,希望对你有帮助:
一、达尔文保贝计划12号投保入口在哪?
达尔文保贝计划12号在奶爸保投保可以投保。
在奶爸保官网搜索【达尔文保贝计划12号】即可找到投保入口。
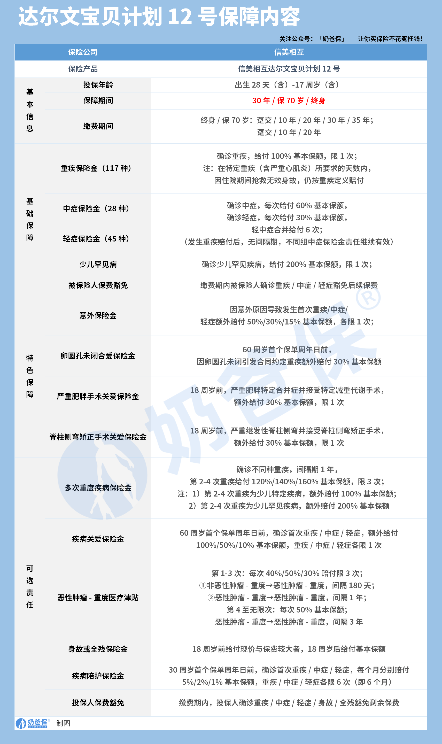
该产品的保障体系精准适配少儿成长需求,核心亮点突出。投保年龄覆盖出生28天至17周岁,保障期限可选30年、保70岁或终身,缴费方式支持趸交、10年/20年/30年等多种组合,能满足不同家庭的预算和规划需求。
基础保障扎实,涵盖117种重疾、28种中症和45种轻症,重疾确诊赔付100%基本保额,中症每次赔付60%保额,轻症每次赔付30%,中轻症合并可赔付6次,且重疾赔付后中轻症责任仍有效,适配少儿高发的健康风险场景。
针对少儿特疾保障力度尤为突出,少儿罕见病确诊直接赔付200%保额,第2-4次重疾若为少儿特定疾病额外赔付100%保额,罕见病则额外赔付200%保额,
能有效覆盖白血病、脊髓性肌萎缩症等高额治疗费用的病种。同时设置卵圆孔未闭合、脊柱侧弯矫正手术等特色关爱保险金,还可选疾病关爱金、恶性肿瘤医疗津贴、疾病陪护保险金等责任,从治疗费用到家长陪护收入损失全方位兜底。
推荐在奶爸保投保,核心优势在于其专业的全生命周期服务。
作为拥有正规保险经纪资质的第三方平台,奶爸保已为60万+家庭提供保障规划服务,配备200人以上专业团队,其中核保老师具备医学背景,
能针对少儿健康异常情况争取更有利的核保结果;投保后有专属1V1规划师跟进,协助整理投保资料、解读条款。
更关键的是售后理赔保障,奶爸保的协助理赔团队已处理数千例案例,能全程指导报案、资料收集,跟进理赔进度,大幅降低理赔难度。
此外,还提供续保提醒、保单管理、定期检视等服务,确保保障持续适配孩子成长需求。
二、奶爸总结
当前重疾险涨价趋势明确,为孩子配置保障需尽早锁定成本。
通过奶爸保投保达尔文保贝计划12号,既能享受产品本身的优质保障,又能获得专业平台的全流程服务,有效避开投保误区、提升理赔效率,为孩子的健康成长筑牢风险防线。
如果大家挑选保险有什么困难,可以扫码关注:奶爸保公众号 进行1对1咨询,现在关注“奶爸保”公众号,回复“官网”,还可以免费领取价值199元的保障大礼包哦,让您买保险变得更简单。
达尔文保贝计划12号投保入口在哪?
这位朋友你好,关于达尔文保贝计划12号投保入口在哪的问题,奶爸在这里整理了相关内容,希望对你有帮助:
一、达尔文保贝计划12号投保入口在哪?
达尔文保贝计划12号在奶爸保投保可以投保。
在奶爸保官网搜索【达尔文保贝计划12号】即可找到投保入口。
该产品的保障体系精准适配少儿成长需求,核心亮点突出。投保年龄覆盖出生28天至17周岁,保障期限可选30年、保70岁或终身,缴费方式支持趸交、10年/20年/30年等多种组合,能满足不同家庭的预算和规划需求。
基础保障扎实,涵盖117种重疾、28种中症和45种轻症,重疾确诊赔付100%基本保额,中症每次赔付60%保额,轻症每次赔付30%,中轻症合并可赔付6次,且重疾赔付后中轻症责任仍有效,适配少儿高发的健康风险场景。
针对少儿特疾保障力度尤为突出,少儿罕见病确诊直接赔付200%保额,第2-4次重疾若为少儿特定疾病额外赔付100%保额,罕见病则额外赔付200%保额,
能有效覆盖白血病、脊髓性肌萎缩症等高额治疗费用的病种。同时设置卵圆孔未闭合、脊柱侧弯矫正手术等特色关爱保险金,还可选疾病关爱金、恶性肿瘤医疗津贴、疾病陪护保险金等责任,从治疗费用到家长陪护收入损失全方位兜底。
推荐在奶爸保投保,核心优势在于其专业的全生命周期服务。
作为拥有正规保险经纪资质的第三方平台,奶爸保已为60万+家庭提供保障规划服务,配备200人以上专业团队,其中核保老师具备医学背景,
能针对少儿健康异常情况争取更有利的核保结果;投保后有专属1V1规划师跟进,协助整理投保资料、解读条款。
更关键的是售后理赔保障,奶爸保的协助理赔团队已处理数千例案例,能全程指导报案、资料收集,跟进理赔进度,大幅降低理赔难度。
此外,还提供续保提醒、保单管理、定期检视等服务,确保保障持续适配孩子成长需求。
二、奶爸总结
当前重疾险涨价趋势明确,为孩子配置保障需尽早锁定成本。
通过奶爸保投保达尔文保贝计划12号,既能享受产品本身的优质保障,又能获得专业平台的全流程服务,有效避开投保误区、提升理赔效率,为孩子的健康成长筑牢风险防线。
如果大家挑选保险有什么困难,可以扫码关注:奶爸保公众号 进行1对1咨询,现在关注“奶爸保”公众号,回复“官网”,还可以免费领取价值199元的保障大礼包哦,让您买保险变得更简单。
如果大家挑选保险有什么困难,可以扫码关注:奶爸保公众号 进行1对1咨询,现在关注“奶爸保”公众号,回复“官网”,还可以免费领取价值199元的保障大礼包哦,让您买保险变得更简单。
-
一生中意终身寿险好不好?保障+收益+灵活度全解析
2025-11-12 18:00:17
-
复星保德信星颐(分红型)养老年金保险,适合哪些人买?
2025-11-12 16:00:32
-
中国人寿2026开门红年金险值得买吗?一文深度解析
2025-11-12 14:07:56
-
福有余2025是哪个公司的?给孩子买好不好?
2025-11-12 09:28:10
-
2025年快返型年金险合集:存本取息+终身领,灵活减保超省心
2025-11-10 10:50:13
查看更多所用,不泄露任何第三方
或用于其他用途