这位朋友你好,关于小青龙7号重疾险购买入口在哪?的问题,奶爸在这里整理了相关内容,希望对你有帮助:
一、小青龙7号重疾险购买入口在哪?
小青龙 7 号重疾险的投保入口可通过奶爸保官网进入,在平台专业保险规划师的协助下完成投保流程,享受一对一的投保指导、条款解读与后续理赔协助服务,让投保更透明省心。
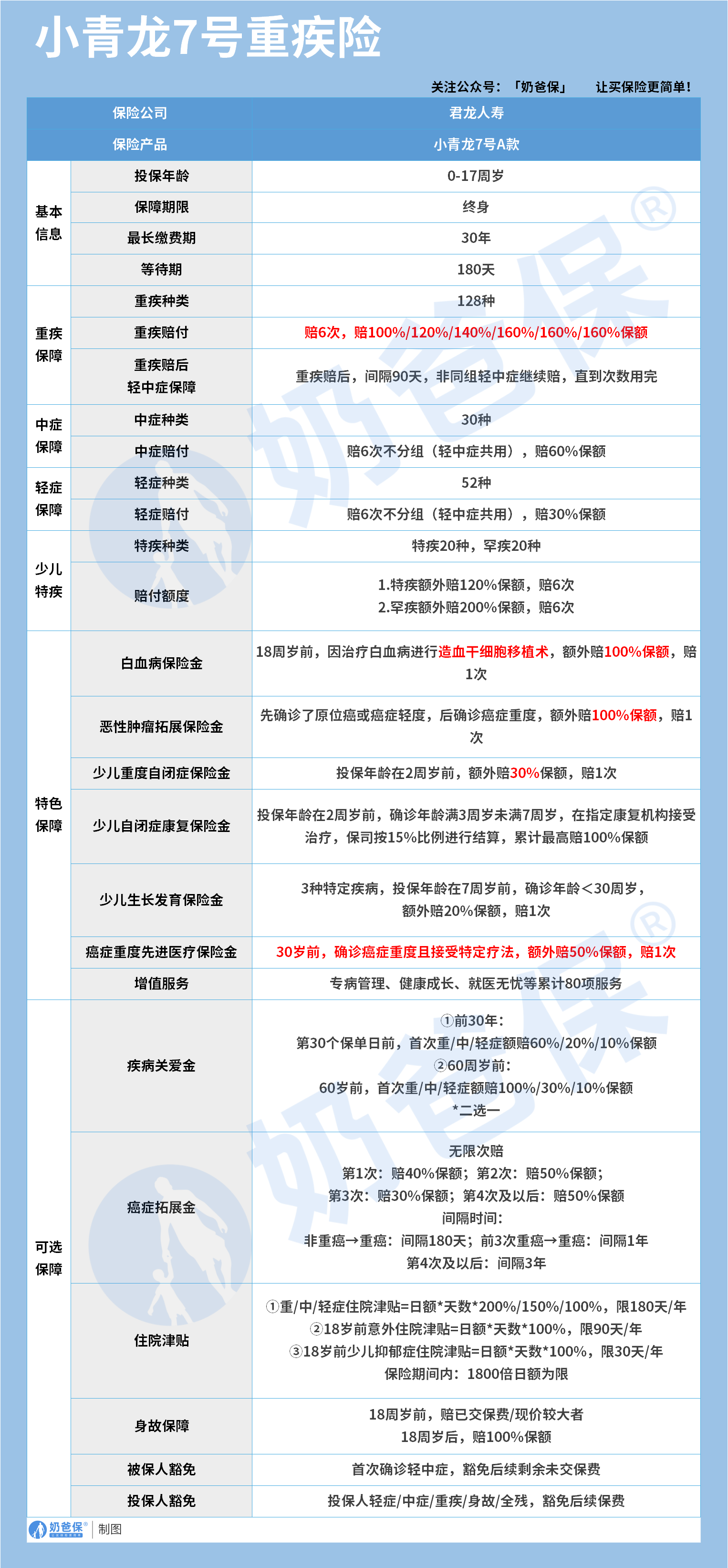
作为君龙人寿专为 0-17 周岁少儿打造的终身重疾险,小青龙 7 号 A 款凭借 “少儿专属保障足、多次赔付力度强、特色服务更贴心” 的核心优势,成为家长为孩子配置长期健康保障的优选之一。
它的少儿特疾保障堪称顶配,不仅覆盖 20 种少儿特疾与 20 种少儿罕疾,特疾额外赔 120% 保额、罕疾额外赔 200% 保额,且均支持 6 次赔付,对白血病、重症手足口等高发少儿疾病实现精准防护。
针对白血病,18 周岁前因治疗需造血干细胞移植,还能额外获赔 100% 保额;若先确诊原位癌或轻度癌症,后确诊重度癌症,也可额外赔 100% 保额,进一步强化了恶性肿瘤的保障力度。
此外,针对 2 周岁前投保的孩子,还额外提供重度自闭症保险金、自闭症康复保险金,按治疗费用比例结算累计最高赔 100% 保额,同时覆盖生长发育相关疾病,7 周岁前投保、30 周岁前确诊特定生长发育疾病可额外赔 20% 保额,全方位守护孩子成长关键期。
在基础保障上,它的多次赔付设计极具实用性:128 种重疾分 6 次赔付,保额从 100% 递增至 160%,且重疾赔付后,非同组的轻中症仍可继续赔付,避免了单次赔付后保障中断的风险;
30 种中症、52 种轻症不分组共享 6 次赔付机会,中症赔 60% 保额、轻症赔 30% 保额,高频轻症与中症的多次赔付,更贴合少儿成长周期长、疾病复发或新发概率高的特点。
特色保障与灵活可选责任,进一步提升了产品的适配性:30 岁前确诊重度癌症并接受特定先进疗法,可额外获赔 50% 保额;
疾病关爱金支持 “前 30 年” 或 “60 岁前” 二选一,关键期额外赔付最高提升至 100% 保额。
可选责任中,癌症拓展金支持无限次赔付,间隔期规则灵活;住院津贴细分重疾 / 中症 / 轻症、意外、少儿抑郁三类场景,累计最高 1800 倍日额,兼顾医疗费用与生活补偿。
此外,双豁免责任(被保人轻中症豁免、投保人全周期豁免)与 80 项增值服务(含专病管理、就医绿通等),让保障从经济补偿延伸至健康管理,为家长与孩子提供全流程安心守护。
二、奶爸总结
这款产品以少儿专属为核心,通过充足的保障力度、灵活的责任配置与贴心的增值服务,为孩子构建了贯穿终身的健康防护网,尤其适合注重长期保障、希望覆盖少儿高发风险的家庭选择。
如果大家挑选保险有什么困难,可以扫码关注:奶爸保公众号 进行1对1咨询,现在关注“奶爸保”公众号,回复“官网”,还可以免费领取价值199元的保障大礼包哦,让您买保险变得更简单。
小青龙7号重疾险购买入口在哪?
这位朋友你好,关于小青龙7号重疾险购买入口在哪?的问题,奶爸在这里整理了相关内容,希望对你有帮助:
一、小青龙7号重疾险购买入口在哪?
小青龙 7 号重疾险的投保入口可通过奶爸保官网进入,在平台专业保险规划师的协助下完成投保流程,享受一对一的投保指导、条款解读与后续理赔协助服务,让投保更透明省心。
作为君龙人寿专为 0-17 周岁少儿打造的终身重疾险,小青龙 7 号 A 款凭借 “少儿专属保障足、多次赔付力度强、特色服务更贴心” 的核心优势,成为家长为孩子配置长期健康保障的优选之一。
它的少儿特疾保障堪称顶配,不仅覆盖 20 种少儿特疾与 20 种少儿罕疾,特疾额外赔 120% 保额、罕疾额外赔 200% 保额,且均支持 6 次赔付,对白血病、重症手足口等高发少儿疾病实现精准防护。
针对白血病,18 周岁前因治疗需造血干细胞移植,还能额外获赔 100% 保额;若先确诊原位癌或轻度癌症,后确诊重度癌症,也可额外赔 100% 保额,进一步强化了恶性肿瘤的保障力度。
此外,针对 2 周岁前投保的孩子,还额外提供重度自闭症保险金、自闭症康复保险金,按治疗费用比例结算累计最高赔 100% 保额,同时覆盖生长发育相关疾病,7 周岁前投保、30 周岁前确诊特定生长发育疾病可额外赔 20% 保额,全方位守护孩子成长关键期。
在基础保障上,它的多次赔付设计极具实用性:128 种重疾分 6 次赔付,保额从 100% 递增至 160%,且重疾赔付后,非同组的轻中症仍可继续赔付,避免了单次赔付后保障中断的风险;
30 种中症、52 种轻症不分组共享 6 次赔付机会,中症赔 60% 保额、轻症赔 30% 保额,高频轻症与中症的多次赔付,更贴合少儿成长周期长、疾病复发或新发概率高的特点。
特色保障与灵活可选责任,进一步提升了产品的适配性:30 岁前确诊重度癌症并接受特定先进疗法,可额外获赔 50% 保额;
疾病关爱金支持 “前 30 年” 或 “60 岁前” 二选一,关键期额外赔付最高提升至 100% 保额。
可选责任中,癌症拓展金支持无限次赔付,间隔期规则灵活;住院津贴细分重疾 / 中症 / 轻症、意外、少儿抑郁三类场景,累计最高 1800 倍日额,兼顾医疗费用与生活补偿。
此外,双豁免责任(被保人轻中症豁免、投保人全周期豁免)与 80 项增值服务(含专病管理、就医绿通等),让保障从经济补偿延伸至健康管理,为家长与孩子提供全流程安心守护。
二、奶爸总结
这款产品以少儿专属为核心,通过充足的保障力度、灵活的责任配置与贴心的增值服务,为孩子构建了贯穿终身的健康防护网,尤其适合注重长期保障、希望覆盖少儿高发风险的家庭选择。
如果大家挑选保险有什么困难,可以扫码关注:奶爸保公众号 进行1对1咨询,现在关注“奶爸保”公众号,回复“官网”,还可以免费领取价值199元的保障大礼包哦,让您买保险变得更简单。
如果大家挑选保险有什么困难,可以扫码关注:奶爸保公众号 进行1对1咨询,现在关注“奶爸保”公众号,回复“官网”,还可以免费领取价值199元的保障大礼包哦,让您买保险变得更简单。
-
一生中意终身寿险好不好?保障+收益+灵活度全解析
2025-11-12 18:00:17
-
复星保德信星颐(分红型)养老年金保险,适合哪些人买?
2025-11-12 16:00:32
-
中国人寿2026开门红年金险值得买吗?一文深度解析
2025-11-12 14:07:56
-
福有余2025是哪个公司的?给孩子买好不好?
2025-11-12 09:28:10
-
2025年快返型年金险合集:存本取息+终身领,灵活减保超省心
2025-11-10 10:50:13
查看更多所用,不泄露任何第三方
或用于其他用途