华贵大麦2022是一款定期寿险,它适合家庭经济支柱配置。
华贵人寿在定期寿险市场的影响还是比较大的,去年它旗下定期寿险的招牌-大麦2021就给消费者留下深刻的印象,但这款产品已经停录。
那么作为新品的大麦2022,保障如何,有什么优缺点呢?
奶爸这就给大家分析一下这款产品的优点和不足吧!
2023年定期寿险榜单出炉!定期寿险该怎么买?
https://weixin.qq.naibabao.com/cms/show-13099.html
一、华贵大麦2022优缺点分析
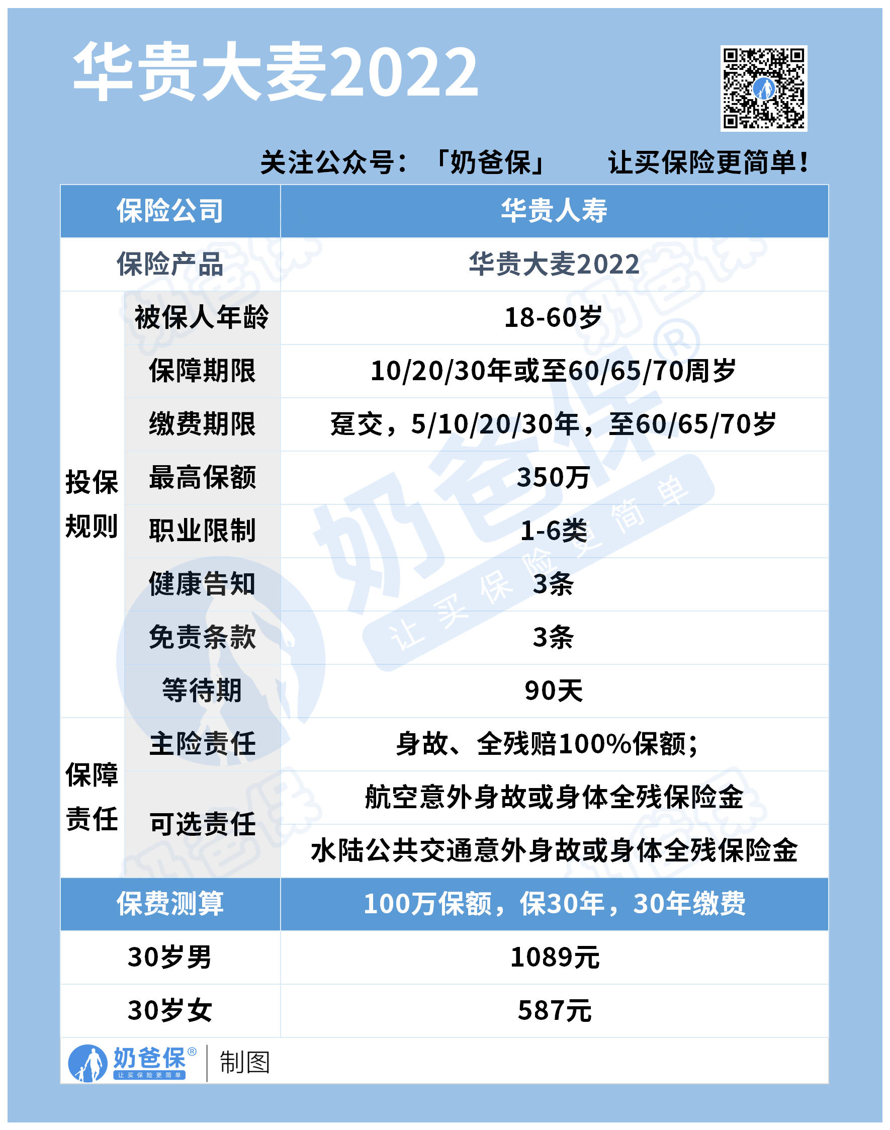
奶爸已经将华贵大麦2022的保障内容整理在一张表格中了,方便大家查看:

废话就不多说了,直接来盘点这款产品的优缺点吧!
先来讲优点,有下面几个:
优点一:投保条件宽松
华贵大麦2022对被保人的职业要求是1-6类,职业限制宽松,它的健康告知和免赔条款都仅为3条。
而且华贵大麦2022关爱非标人群,身体有恙也有机会获得保障。
优点二:超高可投保额
定期寿险的保额,一定要选够,要覆盖到家庭的债务、赡养老人的费用、养育小孩的费用等方面。
如果保额选少了,保障就不到位。
华贵大麦2022最高可投350万保额,一般身故及全残时赔1倍基本保额,也就是最高赔350万!
如果家庭经济支柱发生不幸,家庭能利用华贵大麦2022赔付的这笔钱维持,不至于一下子陷入经济困难的窘境。
优点三:价格实惠
华贵大麦2022在提供全面保障的同时,价格方面却显得比较亲民,
以100万保额,保30年,分30年缴费,没有附加责任为投保条件,30岁男性投保华贵大麦2022,每年的保费为1089元,30岁女性每年额保费仅587元。
优点四:可附加交通意外保障,保障更充足
一般定期寿险的保障比较简单,含身故或全残保障。
华贵大麦2022不仅含身故/全残保障,它还能附加交通意外保障,可以为被保人提供更全面的保障。
其中航空意外身故/全残保障(可选),最高额外赔1000万;其他公共交通工具意外身故/全残保障(可附加),最高额外赔付200%基本保额。
以上就是华贵大麦2022的三大优点,然后我们来看看它的不足。
说到缺点,华贵大麦2022的最大可投保额有条件限制,不是每个人投保都能选350万保额。
它的最大可投保额和被保人的年龄以及居住城市分类有关,比如看图:

被保人只有满足居住城市分类为超一类,年龄在18岁-40岁,且有社保这些条件,最大可投保额才能选350万。
如果被保人的年龄在51岁-60岁没有社保,居住超一类城市,最大可投保额仅为80万。
如果被保人居住在三类城市,那么最大可投保额可能更低。
以上就是华贵大麦2022的优缺点分析,虽然它的最高可投保额有条件限制,但从整体来看这款产品的保障还是不错的,瑕不掩瑜。
想要详细了解更多关于华贵大麦2022的内容,可以猛戳:华贵大麦2022定期寿险保障好吗?华贵人寿靠谱吗?
除了华贵大麦2022,市面上还有其他热门的定期寿险,我们一起去看看具体有哪些产品。
二、华贵大麦2022对比热门定期寿险

面对这么多热门的定期寿险,奶爸直接给出投保建议:
保费便宜:华贵大麦2021
通过上面的表格我们可以看到,在相同的投保条件下,华贵大麦2022的保费要比其他产品要便宜,
结合这款产品提供的全面保障考虑,它的性价比不错!
没有等待期:擎天柱7号(珍藏版)
擎天柱7号(珍藏版)继承了前辈擎天柱6号的优点,即没有等待期,保障无需等待。
这款产品保猝死,65岁前如果被保人不幸猝死,保险公司额外赔50%保额。
它还能附加交通工具意外身故、全残保障,保障更全面。
定期寿险的作用是什么?2023年定期寿险哪家公司好?
https://weixin.qq.naibabao.com/cms/show-16163.html
三、奶爸总结
总的来说,华贵大麦2022亮点不少,虽然它的最高可投保额有这样那样的限制,但这不影响它成为定期寿险中的佼佼者。
想要了解更多定期寿险可以看奶爸整理的最新榜单:2022年3月定期寿险排行榜,定期寿险哪个产品好?
大家也可以看看奶爸推荐的优质定期寿险产品:

1、投保规则
这3款产品的投保年龄、等待期都是一样的,
保障期和缴费期略有不同,但也几乎差别不是很大。
我们重点来说两点:
一个是健康告知,
大多数会从以下几个方面进行询问:
投保经历、高风险运动和既往病史。
只有大麦2026针对45岁以上人群,还多了就医行为问询,
内容涉及近两年内的手术或住院情况,以及检查异常需要进一步治疗等。

从投保经历来看,三款产品都会问到:
最近两年的投保异常经历→3款产品差不多;
重疾理赔经历→定海柱7号额外问询了轻中症理赔;
累计投保保额→擎天柱11号一生中意版更宽松,只问的是最近1年的保额。
从高风险运动来看,三款产品都差不多,
只有定海柱7号问询是否有长期从事。
从既往病史来看,定期寿险问的都是一些重大疾病,
比如癌症、冠心病、心肌梗死等。
常见的肺结节、甲状腺结节和乳腺结节都没有问。
像擎天柱11号一生中意版对先天性心脏病比较友好,心超复查已自行闭合的不在问询范围。
拿捏不准的,可以点这里协助核保。
另一个是最高保额,
单从保额上限来看,大麦2026是最高的,上限是400万。
但不同地区、年龄、职业可能略有不同。
以大麦2026为例子:

只有超一类和一类地区,18-45岁以内人群,且符合BMI要求,
才能买到400万保额。
超一类和一类地区如:
北京、上海、重庆、广州、深圳、杭州、南京、成都、宁波、苏州、武汉、厦门、佛山。
2、必选保障
作为定期寿险,其实必选保障,
都是差不多的,即都含身故和全残保障。
不过这里需要提醒大家的是,
身故和全残,只能二赔一。
擎天柱11号一生中意版还额外多了一项——家庭守护保障:
被保人及法定配偶因同一意外事故身故或全残,额外赔付100%基本保额。

作为家里的双顶梁柱,如果同时出险,对家中双亲和孩子来说,打击真的太大了。
这个双倍保额保障,至少可以让父母孩子在经济上有足够多的补偿和支持。
而且,这里说的是【出险时】存在法定配偶,
即买的时候不管是否结婚,婚后都会额外获得这个保障。
所以,如果是夫妻双方投保,擎天柱11号一生中意版有机会赔得更多。
3、可选保障
3款产品都含猝死关爱金+交通意外身故或全残。
只是赔付力度略有不同。
定海柱7号还多了个身故或全残特别关爱金:
45周岁后,身故或全残额外赔50%保额。

如果比较看重特殊年龄赔付比例的,可以重点考虑。
如果你想详细了解上述几款定期寿险测评,也可以联系奶爸~
微信扫一扫
微信扫一扫
关注微信
客服热线
奶爸保

