国家癌症中心2024年报显示:我国每年新发癌症482万例,平均每分钟9人确诊,治疗费中位数22–80万元。
一场大病足以掏空三代人的积蓄,终身重疾险因此成了家庭“防弹衣”。
今天,我们把镜头对准国寿旗舰——康宁尊享2025,并拉上5位网红选手,来一场“真刀真枪”的对比。
康宁尊享2025保障分析
与其他重疾险的对比
奶爸总结
一、康宁尊享2025保障分析
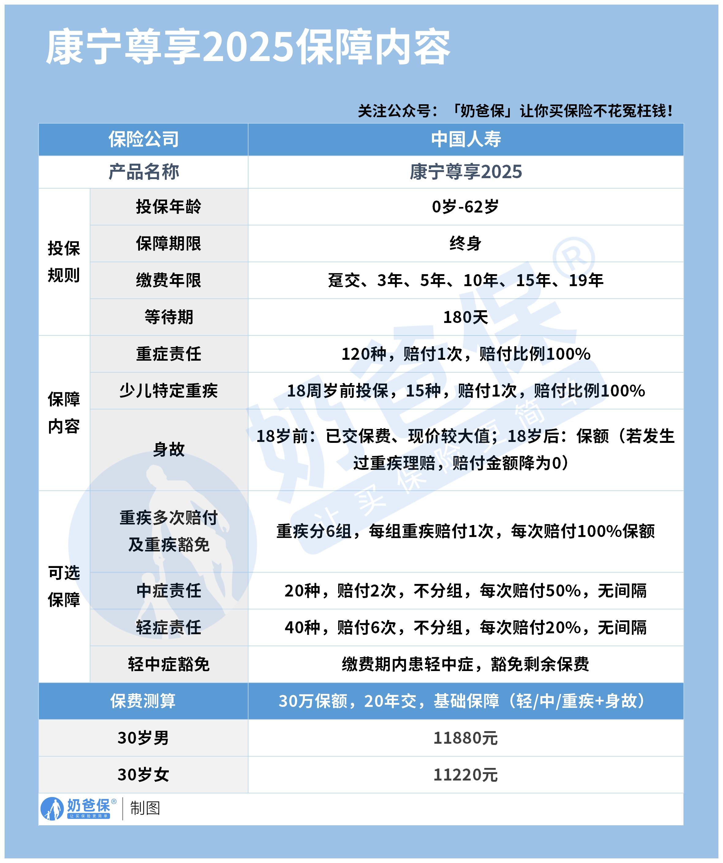
1、投保规则:广泛覆盖,灵活选择
康宁终身保险的投保年龄跨度较大,从呱呱坠地 0 岁的婴儿,到步入花甲 62 岁的老人,都有机会投保,将众多人群纳入保障范围。保障期限为终身,一旦投保,便为被保险人提供一生的坚实守护,不必担忧保障期限到期后的 “裸奔” 风险。
缴费年限设置极为灵活,趸交、3 年、5 年、10 年、15 年、19 年多种方式任君选择。
短期缴费能迅速锁定保障成本,长期缴费则可缓解每年保费压力,例如一位 30 岁的上班族,选择 19 年缴费,每年缴纳一定保费,即可轻松拥有终身保障。
当然,等待期 180 天,也确保了保险赔付的严谨性,有效规避逆选择风险 。
2、保障内容:全方位呵护,重疾无忧
重症责任:康宁终身保险保障 120 种重症,赔付比例为 100%。像恶性肿瘤、急性心肌梗塞、脑中风后遗症等常见高发重疾均在保障范围内。
一旦被保险人确诊患有合同约定的重症,保险公司将迅速赔付保额,为患者的治疗、康复提供有力的资金支持。
以一位投保 50 万保额的患者为例,不幸确诊重症后,将立即获得 50 万元赔付,可用于支付高昂的医疗费用,弥补收入损失等。
少儿特定重疾:若被保险人在 18 周岁前投保,可享 15 种少儿特定重疾保障,赔付比例同样为 100%。
像严重川崎病、重症手足口病等儿童高发疾病,都能得到及时赔付,为孩子的健康成长保驾护航。
身故保障:18 岁前,若不幸身故,赔付已交保费和现价的较大值;18 岁后,赔付保额(若发生过重疾理赔,赔付金额降为 0) 。
这一设置既考虑到未成年人的特殊情况,又为成年人的家庭经济责任提供保障。
3、可选责任:升级保障,亮点纷呈
重疾多次赔付及重疾豁免(可选):重疾分 6 组,每组重疾赔付 1 次,每次赔付 100% 保额。
这意味着被保险人若不幸先后患不同组的重疾,最多可获得 6 次赔付,大大提高了保障力度。同时,若附加了重疾豁免,在缴费期内患重疾,后续保费无需再交,保障依然有效。
中症责任:20 种中症,赔付 2 次,不分组,每次赔付 50% 保额,且无间隔期。
如中度脑损伤、单个肢体缺失等中症情况,被保险人确诊后可及时获得赔付,用于治疗和康复,帮助病情尽快好转。
轻症责任:40 种轻症,赔付 6 次,不分组,每次赔付 20% 保额,同样无间隔期。常见的轻度脑中风、原位癌等轻症都在保障范围内,多次赔付为被保险人的健康层层守护。
轻中症豁免:缴费期内患轻中症,豁免剩余保费,体现了保险的人性化关怀。以一位选择 19 年缴费的客户为例,在第 5 年患了轻症,后续 14 年保费无需再交,重疾、中症、轻症等保障依然有效。
二、与其他重疾险的对比
保险市场上,重疾险产品琳琅满目,如超级玛丽15号、达尔文12号、哪吒2号等。
与康宁终身保险相比,它们各有特色。从投保年龄看,多数产品集中在0 - 55周岁,康宁终身保险的0 - 62周岁覆盖范围更广;
保障期限上,其他产品基本支持保至 70 周岁或终身的选择,康宁终身保险只支持保终身;缴费期限,部分产品最长可达35年,康宁终身保险最长19年。
在重疾保障方面,疾病种类相差不大,均在 110 - 135 种之间,赔付比例也多为 100%。
但在中症和轻症保障上,差异较为明显。比如超级玛丽15号中症赔付比例为 60%,轻症赔付比例为 30%;而康宁尊享 2025 中症赔付 50%,轻症赔付 20%。不过,康宁尊享 2025 的可选责任,在灵活度上有一定优势。
在其他保障和可选责任方面,其他重疾的可选责任和其他保障显然更丰富。
比如达尔文 12 号多达7项可选责任,有疾病关爱金、重疾多次赔,特定心脑血管疾病保障等;康宁尊享 2025 则在少儿特定重疾、身故保障等方面有独特设计。
三、奶爸总结
总体而言,康宁终身保险在投保年龄,灵活度等方面表现出色;其他重疾险在赔付比例、特色附加责任等方面各有亮点。
消费者在选择时,应根据自身年龄、健康状况、经济实力、保障需求等因素,综合权衡,精准挑选最适合自己的重疾险产品,为健康和家庭筑牢防线 。
奶爸也给大家推荐几款优质的重疾险产品:
1、君龙人寿超级玛丽15号
第一,结节保障超全面
自带保障在原有肺结节基础上,拓展到乳腺/甲状腺结节,范围更广了。
可以说是目前市场上,少有的三大高发结节都有保障的产品。
第二,癌症保障丰富
超玛15号的癌症保障,从早期到晚期,都安排得妥妥的。
本身自带癌症拓展金,
首次确诊原位癌/轻度癌症后,确诊恶性肿瘤—重度,额外赔50%。
如果觉得不够,还可以附加以下保障:
癌症津贴或癌症多次赔(二选一):间隔一定周期后,可以赔一笔钱用于癌症持续治疗,癌症津贴有次数限制,多次赔则不限次数。
癌症重度特药治疗金:确诊癌症后需要吃高价特药,做过相关手术可以赔50%保额。

第三,重疾多次赔灵活选
重疾多次赔可以按需选择:
65周岁版,要求是65岁前确诊,额外赔2次,每次赔120%保额;
另一版则是不限年龄,额外赔2次,每次赔120%保额。

同种不同种都赔,且同种间隔周期短,只要2年
像心脏病术后复发了也能保,不用怕赔过一次就没保障了。
【适合人群】
看中结节、癌症保障,预算不多的朋友。
2、复星联合达尔文12号
第一,自带意外重疾额外赔和住院津贴。
前者因为意外导致首次重疾,可多赔35%基本保额。
等于一张保单覆盖重疾+意外,且是保至终身的双重保障!
后者在60周岁前未发生重疾,60岁后确诊,每天给付0.1%基本保额作为住院津贴。
人一辈子不一定会得重疾,但60岁后难免因小病小痛住院,
达尔文12号这个保障,可以让不确定的赔付变得更确定。
不过,这里需要注意的是,如果后续重疾/身故/全残,
会扣掉累计已给付的住院津贴金额后,再赔付。
第二,可选责任丰富
达尔文12号多重附加保障:
重疾多次赔:分65周岁版和终身版(二选一),满足多种人群需要;
重疾保费补偿:缴费期内发生重疾返还保费,实现“重疾免单”;
疾病关爱金/顶梁柱关爱保险金:家庭责任最重阶段赔更多;
癌症津贴:癌症间隔一定周期就能获得一笔理赔金。
第三,理赔门槛更低
5种特定重疾(如严重心肌炎)、原位癌、癌症津贴赔付,都比同类产品更宽松。
【适合人群】
看重理赔门槛、重疾返还保费的朋友
3、复星联合医联有盟
第一,轻中症保障灵活
必选保障是重疾,像轻中症保障、身故保障,可以加钱获得。
如果预算有限,也可以只买个重疾,先把大病保障做好;
如果预算多一点,建议大家还是要附加轻中症保障。
第二,自带一般医疗金
医联有盟自带医疗金,非常实用:
保单前5年,每年提供报销额度=0.5%*保额,100%报销,
未用完可累计,终身有效,身故/全残一次性赔剩余额度!

像买药、体检、看牙等日常开支,都能用上。
可以说是实打实把钱返还给客户使用!
第三,健康告知非常宽松
健康告知只有4条:
比如过去1年内的检查异常、是否有被医生建议住院或手术;
过去2年内的手术情况以及过去5年内的疾病情况。
针对非常高发的甲状腺/乳腺/肺结节,没有问询是否有进行手术,也没有问询是否多发,
只要结节等级在3级以内,结节直径符合要求,就有机会标体承保!
就连癌症,如果5年前已经治愈,没有复发和转移,
同时不涉及其他健康告知,也有机会投保!
【适合人群】
有健康异常的、注重就医资源和健康管理,看中产品实用性的朋友。
4、瑞华健康华佗1号康泰版
第一,基础保障扎实
轻中重疾保障都涵盖了,且轻症+中症赔付次数共7次,
目前市场上赔付次数算比较高的。
且重疾赔完,轻中症不分组还能继续赔,
不分组的好处就在于,赔付规则更宽松。
第二,性价比高
同样50万保额,保终身,基础保障,分30年交,
30岁人群投保华佗1号康泰版,比超级玛丽和达尔文便宜100元/年!
30年下来立省3000块!
第三,可选保障丰富
如果预算比较多,还可以附加:
重疾多次赔、疾病关爱金、癌症津贴、重疾保费补偿金和身故保障。
都是目前市场上热门可选保障内容,实用性强。
【适合人群】
追求高性价比、看中基础保障全面的朋友。
微信扫一扫
微信扫一扫
关注微信
客服热线
奶爸保

