在重疾保障需求持续攀升的当下,一款兼顾灵活性与实用性的产品总能成为市场焦点。
太平洋人寿推出的太保阿基米德(2025)重大疾病保险,
凭借可定制的保障责任与相对严谨的健康告知规则,
成为不少家庭配置重疾险时的考量选项。
我们不妨从保障细节到健康告知的底层逻辑,深度拆解这款产品的适配价值。
一、太保阿基米德(2025)重大疾病保险保障如何?

1、投保规则
投保年龄覆盖出生满28日至55周岁,
既满足少儿早配置保障的需求,也适配中年群体的风险转移诉求。
保险期间提供20年、30年与终身三种选择,缴费期则随保障期灵活调整:
保障20年可选择10年缴费,保障30年可选择10年或20年缴费,
保障终身则支持10年、20年或30年缴费。
这种设计让不同预算的投保人都能找到匹配的节奏,预算有限的年轻人可以选择定期保障降低压力,家庭支柱则可通过长期缴费分摊成本,锁定终身风险。
等待期仅90天,在行业内属于偏优水平,意味着投保人能更快进入全面保障状态,
而1-6类职业的宽泛覆盖,也让多数职场人群无需因职业类别受限。
2、保障内容
进入核心保障环节,阿基米德(2025)的基础保障与可选责任形成了层次分明的防护网。
基础保障聚焦125种重大疾病,确诊即赔付100%基本保额。
这125种重疾不仅包含银保监会规定的28种高发重疾,
还扩展了更多罕见重疾与特定疾病,从恶性肿瘤到严重心脑血管疾病,
从重大器官移植到终末期肾病,覆盖了人生各阶段可能遭遇的核心重疾风险。
对于家庭经济支柱而言,一次性赔付的保额可直接覆盖治疗费用、康复支出与收入损失,避免一场重疾拖垮整个家庭。
可选保障的丰富性,是这款产品的显著特色。
第一项可选责任包含中症与轻症保障,25种中症每次赔付60%基本保额,最多3次,50种轻症每次赔付30%基本保额,最多4次。
中轻症的保障意义,在于弥补重疾确诊前的治疗缺口,
比如轻度脑中风、原位癌这类未达到重疾标准但已影响生活的病症,提前赔付的资金可用于及时干预,避免病情恶化。
同时,中轻症确诊后即可豁免后续保费,保障继续有效,这一设计让投保人在遭遇健康危机时无需再为保费担忧,真正实现“保障不中断”。
第二项可选责任是疾病关爱保险金,仅在选择中轻症保障后可附加。
60周岁前确诊重疾,额外赔付100%基本保额;确诊中症额外赔付60%基本保额;
确诊轻症额外赔付30%基本保额。60岁前是多数人承担家庭责任的高峰期,房贷、子女教育、老人赡养等压力叠加,此时若遭遇重疾,双倍保额的赔付能更有力地支撑家庭运转,降低财务崩塌的风险。
第三项可选责任针对特定重疾的额外保障,覆盖20种少儿与成人特定重疾。
18岁前确诊少儿特疾,或18岁后确诊成人特疾,均可额外赔付100%基本保额。
少儿特疾包含白血病、重症手足口病等高发病症,成人特疾则覆盖肺癌、肝癌等常见重疾,相当于为特定高风险疾病提供了“双重保额”,进一步强化了保障的针对性。
第四项可选责任是重度恶性肿瘤扩展保险金,针对癌症的复发、转移与持续状态提供二次赔付。
首次确诊重度恶性肿瘤满365天后,若仍处于恶性肿瘤状态,赔付40%基本保额;满3年后确诊新发、复发或转移的恶性肿瘤,赔付50%基本保额;
满5年后确诊则赔付30%基本保额。癌症作为最高发的重疾,复发转移概率较高,这项责任有效填补了单次重疾赔付的不足,为癌症患者提供了更长期的经济支持。
最后一项可选责任是身故或全残保险金,仅在选择终身保障时可附加。
18岁前身故或全残,赔付已交保费;18岁后则赔付基本保额、现金价值与已交保费中的最大值。
这项责任让终身保障的意义更完整,即便未发生重疾,身故后也能为家人留下一笔资金,延续对家庭的责任。
二、太保阿基米德(2025)重大疾病保险健康告知严格吗?
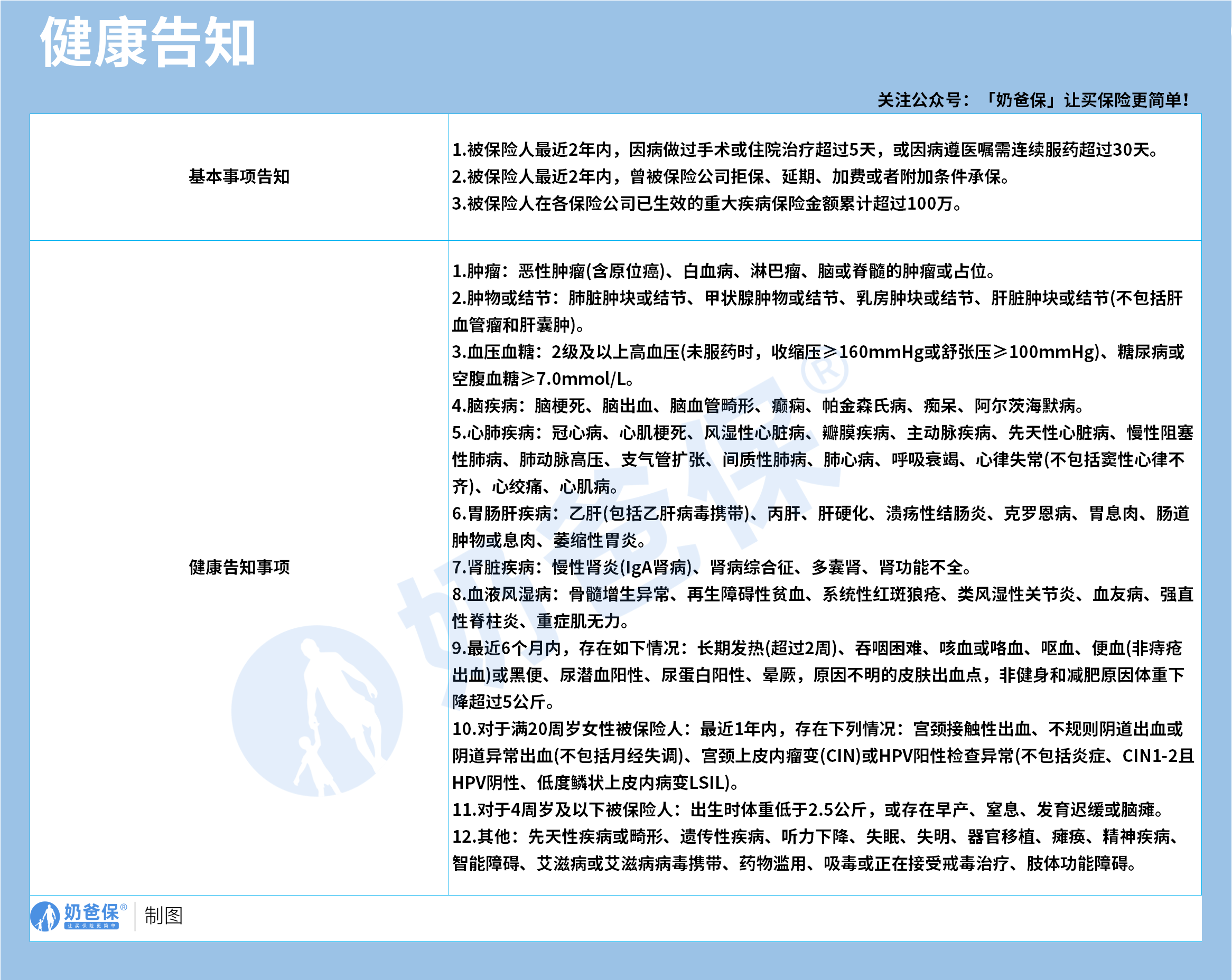
保障的坚实性离不开健康告知的严谨性,
阿基米德(2025)的健康告知分为基本事项与健康事项两部分,全面筛查投保风险。

基本事项告知聚焦投保经历与近期健康行为。
首先是近2年内因病手术或住院超过5天,或因病遵医嘱连续服药超过30天的情况,这类记录通常反映投保人存在潜在健康问题,需要进一步核保评估。
其次是近2年内被其他保险公司拒保、延期、加费或附加条件承保的经历,这类记录意味着投保人的风险已被同业识别,保险公司需要谨慎评估。
最后是已生效重疾险保额累计超过100万的限制,这是为了防范过度投保引发的道德风险,确保保额与实际风险需求匹配。
健康事项告知则覆盖了各类高发疾病与异常症状。
从恶性肿瘤、结节肿块等占位性病变,到2级及以上高血压、糖尿病等慢性病;从脑梗死、脑出血等脑血管疾病,到冠心病、心肌梗死等心血管疾病;
从乙肝、肝硬化等肝胆疾病,到慢性肾炎、肾功能不全等肾脏疾病;
从血液风湿类疾病到近期的长期发热、体重骤降等异常症状,几乎涵盖了所有可能影响重疾风险的健康问题。
此外,针对女性与少儿还有特定询问:未满20周岁女性需告知宫颈接触性出血、HPV异常等情况,4周岁及以下少儿需告知早产、出生体重过低等问题。
这些细节并非刻意设限,而是基于大数据的风险筛选,只有如实告知,才能避免后续理赔纠纷,让保障真正落地。
值得注意的是,健康告知的严格性并不意味着“一刀切”。
对于存在健康异常的投保人,可尝试智能核保或人工核保,提交体检报告、就诊记录等材料,保险公司会根据具体情况给出加费、除外或正常承保的结论。
隐瞒告知看似能快速投保,实则会埋下理赔隐患,一旦被保险公司发现未如实告知,可能直接拒赔,反而失去了保障的意义。
三、奶爸总结
综合来看,太保阿基米德(2025)重疾险的核心优势在于灵活的保障组合与扎实的责任设计。
预算有限的年轻人可选择定期保障+基础重疾责任,以较低成本获得阶段性防护;
家庭支柱可附加疾病关爱金与癌症扩展责任,强化高责任期的风险抵御能力;
少儿群体则可通过特定重疾额外保障,针对性覆盖成长阶段的高发风险。
而健康告知的严谨性,既是保险公司风险控制的必要手段,
也是投保人获得长期稳定保障的前提。
在配置重疾险的过程中,没有绝对完美的产品,只有适配自身需求的选择。
阿基米德(2025)的保障纵深与健康告知规则,需要投保人结合年龄、预算、健康状况综合判断。
无论是追求高杠杆的定期保障,还是侧重终身防护的全面配置,这款产品都能通过可选责任的组合,满足不同阶段的风险需求。
而读懂健康告知的底层逻辑,如实履行告知义务,
才能让这份保障真正成为应对重疾风险的坚实依靠。
奶爸也给大家推荐几款优质的重疾险产品:
1、君龙人寿超级玛丽15号
第一,结节保障超全面
自带保障在原有肺结节基础上,拓展到乳腺/甲状腺结节,范围更广了。
可以说是目前市场上,少有的三大高发结节都有保障的产品。
第二,癌症保障丰富
超玛15号的癌症保障,从早期到晚期,都安排得妥妥的。
本身自带癌症拓展金,
首次确诊原位癌/轻度癌症后,确诊恶性肿瘤—重度,额外赔50%。
如果觉得不够,还可以附加以下保障:
癌症津贴或癌症多次赔(二选一):间隔一定周期后,可以赔一笔钱用于癌症持续治疗,癌症津贴有次数限制,多次赔则不限次数。
癌症重度特药治疗金:确诊癌症后需要吃高价特药,做过相关手术可以赔50%保额。

第三,重疾多次赔灵活选
重疾多次赔可以按需选择:
65周岁版,要求是65岁前确诊,额外赔2次,每次赔120%保额;
另一版则是不限年龄,额外赔2次,每次赔120%保额。

同种不同种都赔,且同种间隔周期短,只要2年
像心脏病术后复发了也能保,不用怕赔过一次就没保障了。
【适合人群】
看中结节、癌症保障,预算不多的朋友。
2、复星联合达尔文12号
第一,自带意外重疾额外赔和住院津贴。
前者因为意外导致首次重疾,可多赔35%基本保额。
等于一张保单覆盖重疾+意外,且是保至终身的双重保障!
后者在60周岁前未发生重疾,60岁后确诊,每天给付0.1%基本保额作为住院津贴。
人一辈子不一定会得重疾,但60岁后难免因小病小痛住院,
达尔文12号这个保障,可以让不确定的赔付变得更确定。
不过,这里需要注意的是,如果后续重疾/身故/全残,
会扣掉累计已给付的住院津贴金额后,再赔付。
第二,可选责任丰富
达尔文12号多重附加保障:
重疾多次赔:分65周岁版和终身版(二选一),满足多种人群需要;
重疾保费补偿:缴费期内发生重疾返还保费,实现“重疾免单”;
疾病关爱金/顶梁柱关爱保险金:家庭责任最重阶段赔更多;
癌症津贴:癌症间隔一定周期就能获得一笔理赔金。
第三,理赔门槛更低
5种特定重疾(如严重心肌炎)、原位癌、癌症津贴赔付,都比同类产品更宽松。
【适合人群】
看重理赔门槛、重疾返还保费的朋友
3、复星联合医联有盟
第一,轻中症保障灵活
必选保障是重疾,像轻中症保障、身故保障,可以加钱获得。
如果预算有限,也可以只买个重疾,先把大病保障做好;
如果预算多一点,建议大家还是要附加轻中症保障。
第二,自带一般医疗金
医联有盟自带医疗金,非常实用:
保单前5年,每年提供报销额度=0.5%*保额,100%报销,
未用完可累计,终身有效,身故/全残一次性赔剩余额度!

像买药、体检、看牙等日常开支,都能用上。
可以说是实打实把钱返还给客户使用!
第三,健康告知非常宽松
健康告知只有4条:
比如过去1年内的检查异常、是否有被医生建议住院或手术;
过去2年内的手术情况以及过去5年内的疾病情况。
针对非常高发的甲状腺/乳腺/肺结节,没有问询是否有进行手术,也没有问询是否多发,
只要结节等级在3级以内,结节直径符合要求,就有机会标体承保!
就连癌症,如果5年前已经治愈,没有复发和转移,
同时不涉及其他健康告知,也有机会投保!
【适合人群】
有健康异常的、注重就医资源和健康管理,看中产品实用性的朋友。
4、瑞华健康华佗1号康泰版
第一,基础保障扎实
轻中重疾保障都涵盖了,且轻症+中症赔付次数共7次,
目前市场上赔付次数算比较高的。
且重疾赔完,轻中症不分组还能继续赔,
不分组的好处就在于,赔付规则更宽松。
第二,性价比高
同样50万保额,保终身,基础保障,分30年交,
30岁人群投保华佗1号康泰版,比超级玛丽和达尔文便宜100元/年!
30年下来立省3000块!
第三,可选保障丰富
如果预算比较多,还可以附加:
重疾多次赔、疾病关爱金、癌症津贴、重疾保费补偿金和身故保障。
都是目前市场上热门可选保障内容,实用性强。
【适合人群】
追求高性价比、看中基础保障全面的朋友。
微信扫一扫
微信扫一扫
关注微信
客服热线
奶爸保

